1月8日,两家光伏上市公司率先交出了2025年的成绩单,信号并不乐观。
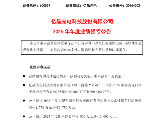
被称为“光伏组件第一股”的亿晶光电发布公告称,预计2025年度实现归属于母公司所有者的净利润-45000万元到-60000万元。且经财务部门初步测算,预计2025年度期末净资产-6800万元到-13000万元,远超2024年度经审计的净资产(4.98亿元),这意味着公司2025年末净资产可能为负值。

同日,设备龙头奥特维披露业绩预告:2025年预计实现营收63.93亿-67.41亿元,同比减少24.57亿-28.05亿元,降幅26.71%至30.50%;归母净利润预计为4.31亿-5.71亿元,同比减少7.02亿-8.42亿元,降幅高达55%-66%,几乎腰斩。

而这,只是一个开端。随后几天,晶澳科技、大全能源、晶科能源、天合光能等多家光伏龙头企业相继披露2025年全年业绩预亏公告。这已经不再是个别公司的阶段性失速,而是整个光伏行业正在集体承受的现实。
当龙头企业尚且难以走出亏损泥潭时,光伏行业正在进入一个更为残酷的阶段,不再是谁增长更快,而是谁还能活下来。
亏损还在扩大
龙头也没能幸免
从目前已经披露的2025年业绩预告来看,光伏企业的处境有一个相似之处,亏损面在扩大,盈利能力仍在持续下滑。
晶澳科技披露的2025年业绩预告显示公司预计净亏损45亿-48亿元。亏损背后,营收端同样承压。数据显示,晶澳科技2022-2024年及2025年前三季度的营收分别为729.89亿元、815.56亿元、701.21亿元和368.09亿元,下滑趋势明显。
这并非个案。
大全能源在2025年年度业绩预告中披露,经财务部门初步测算,预计2025 年度实现归属于上市公司股东的净利润为负值,公司2025年年度经营业绩将继续出现亏损,但亏损幅度有所收窄。
从经营数据看,2025年前三季度公司营业收入32.43亿元,同比下降46.0%;归母净利润-10.73亿元,扣非净利润-10.94亿元。
天合光能的情况同样不容乐观。公司发布的2025年度业绩预亏提示性公告显示,全年归母净利润仍将为负。具体来看,2025年前三季度,天合光能实现营收499.70亿元,同比下降20.87%;归母净亏损42.00亿元,扣非后净亏损43.14亿元。
当龙头企业接连交出亏损答卷,行业所承受的压力已经无需多言。
从更宏观的层面看,这一轮业绩预亏背后,并不是短期波动,而是光伏行业深层结构性问题的集中显现。产能长期过剩、价格竞争白热化、海外贸易环境趋紧,叠加政策变化带来的额外冲击。
“136号文”发布后,2025年1-5月光伏行业出现抢装潮,仅5月单月,新增装机就达到92.92GW,创下历史新高。国家能源局数据显示,2025年1-11月,全国太阳能发电新增装机达274.89GW,已接近2024年全年水平,全年新增装机规模大概率突破300GW。

装机规模在增长,但并未缓解行业焦虑,核心矛盾仍然在供给端。
行业相关数据显示,当前硅料产能已超过2025-2027年全球需求的两倍以上;组件环节规划产能约1300GW,而实际需求不足600GW。供需严重失衡之下,价格战几乎成为企业争夺市场的唯一手段。
更重要的是,扩产并未停止。2025年以来,国内光伏领域产能投资总额仍超过400亿元,新开工扩产项目超过20个,新增规模累计超过50GW。在需求增速放缓的背景下,这种惯性扩张,进一步压低了全产业链价格水平。
此前,一些企业在海外订单谈判中,会将出口退税直接计入降价空间,以此换取订单。
但这一缓冲垫,也正在消失。2026年1月9日,财政部、税务总局发布公告,自4月1日起取消光伏等产品增值税出口退税。

中国光伏行业协会数据显示,2025年前三季度,光伏主产业链企业平均毛利率仅为3.64%。按照此前9%的退税率测算,政策落地后,行业每年将减少约153亿元退税收入。
在毛利率已跌至个位数的情况下,退税取消无异于雪上加霜,对本就处在亏损边缘的企业而言,留给利润腾挪的空间非常有限。
光伏行业第四次洗牌来了
这一次没有退路
业内普遍预计,光伏行业将在2026年迎来第四次大洗牌。但与过往三轮周期性出清不同,这一次的淘汰赛,更为残忍。
先来回看光伏行业过去的三次洗牌。
第一次洗牌(2008-2009年):受全球金融危机影响,欧美各国削减光伏补贴,海外市场需求骤减,同时多晶硅价格崩塌,中国光伏企业面临订单锐减、成本剧增的双重压力,行业经历首次大规模洗牌。
第二次洗牌(2011-2013年):2012年,欧美国家对中国光伏产品发起“反倾销、反补贴”调查,征收高额关税,进一步打击了中国光伏出口。在此期间,尚德等多家大型企业破产重整,行业陷入深度调整,企业大规模亏损。
第三次洗牌(2018年):2018年5月31日,中国政府发布“531光伏新政”,加快光伏发电补贴退坡,降低补贴强度。这一政策导致光伏市场短期内需求下滑,企业信心受挫,行业进入调整期。
这三轮洗牌,都有一个共同点:需求仍在,只是节奏变化;活下来的企业,仍能等到下一轮扩张。但即将到来的第四次洗牌,底层逻辑正在发生变化。
首先,需求预期或将出现首次逆转。
彭博新能源财经(BNEF)在最新报告中指出,2026年全球光伏新增装机量预计将出现同比下滑,这或将成为光伏行业数十年来首次遭遇年度装机负增长。

图源:BNEF
中国市场需求的波动则更加剧烈。按照彭博新能源财经最新预测,中国2026年的光伏部署规模将较2025年下降14%,至341GW,尽管仍稳居全球第一,但增长动能已明显放缓。
其次,监管正在打破行业赖以维系的隐性秩序。
有消息称,2026年1月6日,市场监管总局的专题约谈会,直指光伏硅料行业“自律联盟”涉嫌垄断。监管明确要求:不得约定产能、产能利用率、产销量以及销售价格;不得通过出资比例,以任何形式进行市场划分、产量分配、利润分配;不得当前、今后就价格、成本、产销量等信息开展沟通协调。且此前已达成的所有限产、限价相关的自律行为全部暂停。
这意味着,行业短暂建立的“反内卷防线”被彻底击穿,市场重新回到自由竞争的状态。在这种环境下,没有成本和技术优势的企业将加速出清。
最后,资金链正在成为决定生死的关键变量。
光伏行业,已经从利润亏损阶段,进入到更危险的现金流消耗阶段。相关数据显示,2025年上半年,138家光伏上市企业中,有57家经营现金流净额为负数。整个光伏产业的总负债已超过3万亿元,37家企业资产负债率超过70%的警戒线。
当需求不再兜底、价格无法回升、融资持续收紧,企业比拼的已经不只是盈利能力,而是还能撑多久现金流。
这也决定了,第四次洗牌不再是一场谁能跑得更快的竞赛,而是一场生存测试。
写在最后
当行业从高速扩张走向深度出清,光伏企业活下来的标准,正在被改写。
先说一个结论:可以先给出一个明确判断:靠讲故事、赌风口的企业,已经没有退路了。真正有机会留在牌桌上的,大致只有三类企业。
第一类,是拥有全球化布局的企业。例如晶科能源,其在越南、美国等地布局的一体化产能已经落地见效,沙特基地也在稳步推进中。海外制造与本地化交付能力,使企业在贸易壁垒、政策波动中拥有更强的抗冲击能力。
第二类,是拥有清晰技术路线、且产品已经完成商业验证的企业。BC组件、TOPCon等高效产品已展现出稳定的溢价能力,低银、无银技术的持续迭代,正在成为降本的核心路径。只要技术能够转化为真实订单、真实现金流,就依然拥有生存空间。
第三类,是资产结构相对健康、现金流安全边际足够的企业。当下负债率、现金储备和融资能力的重要性,已不亚于技术和产能。许多企业并非死于持续亏损,而是倒在资金链断裂的临界点上。
这一轮洗牌结束后,行业规模可能不会立刻反弹,利润修复也不会一蹴而就,毕竟能留下来的,注定只是少数。





















